东北师范大学
211 |
985 |
双一流 |
师范
吉林省
本科
省重点
公办
1405
勤奋创新、为人师表
0431-85098500
https://www.nenu.edu.cn/
更多 >
图片
院校首页
历年分数
历年分数
历年分数
普通类
艺术类
体育类
招生计划
院校计划
投档规则(艺术)
投档规则(体育)
招生政策
招生简章
招生资讯
探校攻略
探校攻略
探校攻略
探校攻略
探校攻略
探校攻略
院校首页
> 招生简章
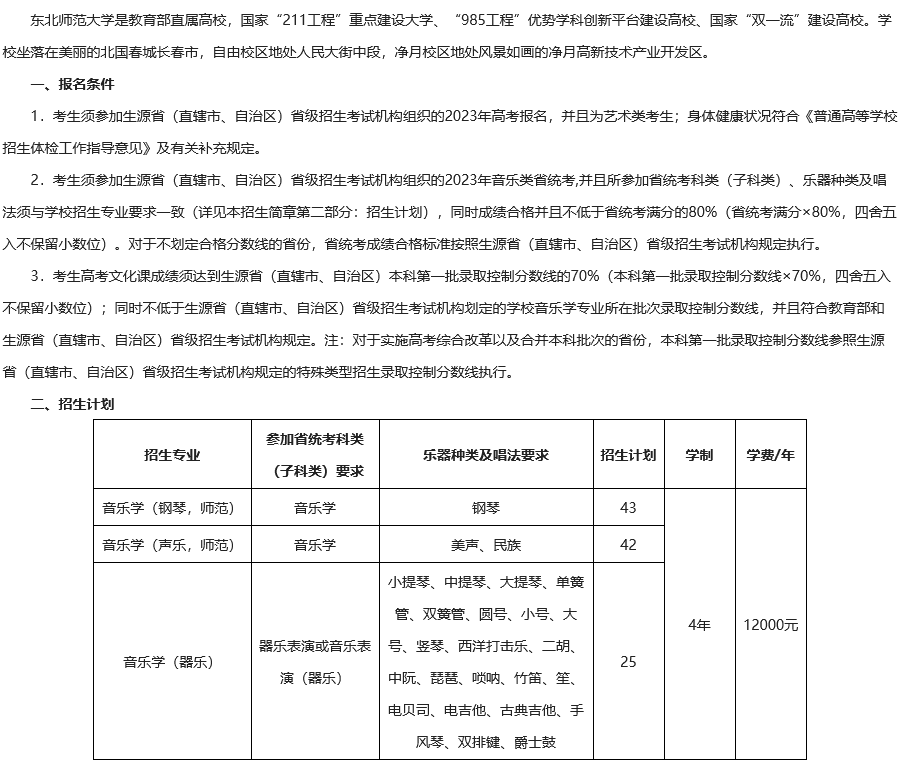
东北师范大学2023年音乐学专业招生简章
2023-05-27 16:14:07 分享至:
招生简章
招生资讯
东北师范大学2023年音乐学专业招生简章
2023-05-27 16:14:07